热门推荐
《关于加快推动山东省文化和科技深度融合的实施意见》印发!

鲁科字〔2020〕34号
各市科技局、党委宣传部、网信办、财政局、文化和旅游局(新闻出版广电局)、税务局,各有关单位:
现将《关于加快推动山东省文化和科技深度融合的实施意见》印发给你们,请认真贯彻执行。
山东省科学技术厅
中共山东省委宣传部
山东省委网信办
山东省财政厅
山东省文化和旅游厅
山东省广播电视局
国家税务总局山东省税务局
2020年4月3日
关于加快推动山东省文化和科技深度融合的实施意见
为深入贯彻《关于促进文化和科技深度融合的指导意见》(国科发高〔2019〕280号)文件精神,促进文化和科技深度融合,全面提升文化科技创新能力,推动全省文化产业高质量发展,结合我省实际,提出以下实施意见。
一、指导思想
以习近平新时代中国特色社会主义思想为指导,充分发挥科技在创新驱动发展中的核心和引领作用,加快我省文化和科技深度融合,全面提升文化科技创新能力,培育新型文化业态,创新文化产品供给,促进文化事业和文化产业高质量发展,更好满足人民精神文化生活新期待,增强人民群众的获得感和幸福感。
二、主要目标
到2025年,建成50家左右特色鲜明、示范性强、管理规范、配套完善的省级文化和科技融合示范基地,100家左右拥有知名品牌、引领行业发展、竞争力强的省级文化和科技融合领军企业,基本形成覆盖重点领域和关键环节的文化和科技融合创新体系,使文化和科技融合成为我省文化高质量发展的重要引擎。
三、重点任务
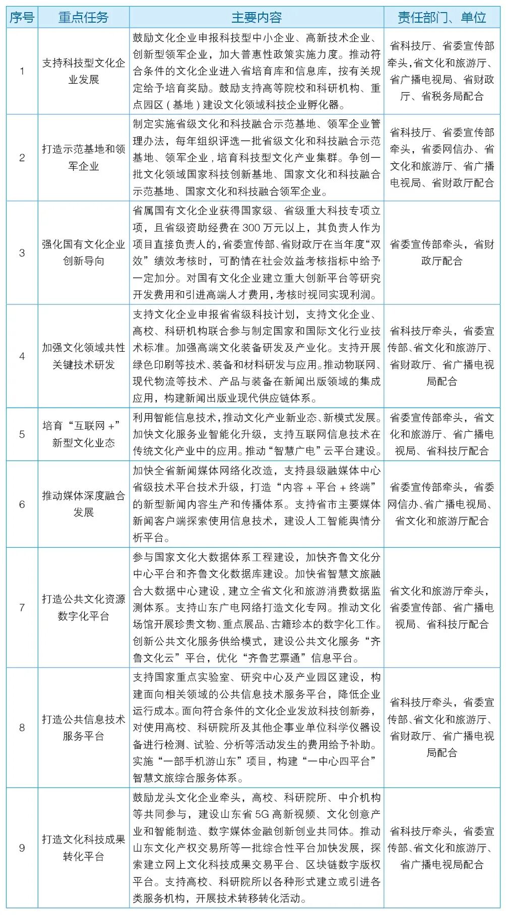
(一)培育文化科技融合发展载体。
1.支持科技型文化企业发展。鼓励文化企业申报科技型中小企业、高新技术企业、创新型领军企业,加大企业研发费用加计扣除、研发投入后补助等普惠性政策实施力度,优先安排文化企业参与企业科技特派员“千人服务千企”行动。推动符合条件的文化企业进入省高新技术企业培育库、科创板上市企业培育库和高成长型高新技术企业信息库,省财政按照有关规定给予培育奖励。对符合条件的文化领域孵化器优先认定为省级孵化器,享受孵化器奖励政策。
2.打造一批示范基地和领军企业。研究制定省级文化和科技融合示范基地、领军企业管理办法,每年组织评选一批省级文化和科技融合示范基地、领军企业,培育科技型文化产业集群,打造科技型文化产业链条。抓好中国广电·青岛5G高新视频实验园区和山东互联网传媒集团、海看网络科技公司、齐鲁融媒科技公司等重点文化产业基地、企业建设,争创国家科技创新基地、国家文化和科技融合示范基地、国家文化和科技融合领军企业。
3.强化国有文化企业创新导向。省属国有文化企业获得省级以上重大科技专项立项(资助经费300万元以上),其负责人作为项目直接负责人的,省委宣传部、省财政厅在年度“双效”绩效考核时,可酌情给予一定加分。对国有文化企业建设创新载体和引进人才的费用,考核时视同实现利润。
(二)培育文化科技融合发展新业态。
1.加强文化领域共性关键技术研发。支持文化企业申报各类科技计划,支持文化企业、高校、科研机构联合参与制定国家和国际文化行业技术标准。加强激光放映、虚拟现实、光学捕捉、影视摄录、高清制播、图像编辑等高端文化装备研发及产业化。研发应用绿色印刷、数字印刷、纳米印刷、智能印刷等技术、装备和材料。构建新闻出版业现代供应链体系。
2.培育“互联网+”新型文化业态。充分利用智能信息技术,推动5G高新视频、网络视听、新媒体、数字出版、网络会展、4K/8K电视、VR/AR等文化产业新业态、新模式发展。加快文化服务业智能化升级,支持互联网信息技术在印刷出版、广播影视、演艺娱乐、广告服务等传统文化产业中的应用。推动“智慧广电”云平台建设,在内容制作、技术支撑、生态建设以及运行管理等方面实现智慧化发展。
3.推动媒体深度融合发展。加快全省新闻媒体网络化改造,全力支持县级融媒体中心省级技术平台技术升级,统筹推进县级融媒体中心建设,通过共享新闻采编平台、共享直播平台、共享新闻大数据,打造“内容+平台+终端”的新型新闻内容生产和传播体系。支持省市主要媒体新闻客户端探索使用人工智能、大数据、云计算等信息技术,建设人工智能舆情分析平台,全面提高舆论引导能力,让个性化定制、精准化生产、智能化推送服务于正面宣传。
(三)搭建文化科技融合发展服务平台。
1.打造公共文化资源数字化平台。参与国家文化大数据体系工程建设,加快齐鲁文化分中心平台和齐鲁文化数据库建设。加快省智慧文旅融合大数据中心建设,建立全省文化和旅游消费数据监测体系。支持山东广电网络打造“数据保真、创作严谨、互动有序、内容可控”的文化专网。推动博物馆、美术馆、图书馆、科技馆等开展珍贵文物、重点展品、古籍珍本的数字化工作,提高非物质文化遗产保护、重大历史遗址保护和再现、博物馆纪念馆展品陈列的科技水平。创新公共文化服务供给模式,建设公共文化服务“齐鲁文化云”“齐鲁艺票通”平台,提高公共文化设施的信息化、智能化水平。
2.打造公共信息技术服务平台。鼓励支持国家超级计算济南中心等国家重点实验室、研究中心及产业园区,构建面向工业设计、数字媒体、广告创意、网络传播、数字版权等领域的公共信息技术服务平台。对文化企业使用科技创新券进行检测、试验、分析等活动发生的费用给予补助。实施“一部手机游山东”项目,构建“一中心四平台”智慧文旅综合服务体系。
3.打造文化科技成果转化平台。支持建设山东省5G高新视频、文化创意产业和智能制造、数字媒体金融创新创业共同体,促进“政产学研金服用”创新要素有效集聚和优化配置。推动山东文化产权交易所等一批综合性平台加快发展,探索建立网上文化科技成果交易、区块链数字版权平台。
四、保障措施
(一)强化组织领导。健全完善文化科技工作协调机制,统筹协调推进文化和科技深度融合各项工作。省科技厅、省委宣传部牵头,分解任务、协调工作推进、组织开展工作指导和监督评估。各有关部门、单位根据任务分工,制定实施方案,明确目标任务,落实责任分工。
(二)落实扶持政策。用足用好国家和省级各项政策,对认定为国家或省级文化科技融合示范园区(基地)的,享受省重点建设项目待遇。支持纳入省级及以上的文化类科技企业孵化器,享受国家和省级科技企业孵化器方面的优惠政策。落实国家关于支持文化产业发展的税收优惠政策,省财政统筹现有文化科技相关资金,加大扶持力度。
(三)强化金融支持。充分发挥省新旧动能转换基金作用,支持文化和科技融合发展重大产业项目。健全政府、投资机构和文化科技企业股权融资对接服务体系,通过举办文化产业投融资峰会、项目推介会等,开展企业融资项目路演活动。推动银行、保险、证券、基金、担保公司以及其他聚焦文化科技领域金融机构之间的联动衔接,为文化科技企业融资提供便利。
(四)加强智库建设和人才培养。发挥省自然科学基金重要作用,对文化科技领域的基础性、关键性重大课题研究,予以优先立项。发挥省社科规划研究项目示范引领作用,设立选题,引导社科工作者加强文化科技融合研究。建立文化和科技融合决策咨询机制,发挥文化创意产业高端智库作用。加快培育文化和科技融合创新领军人才队伍,鼓励国家文化和科技融合示范基地和企业与高等院校、科研机构共建人才培养基地。推动泰山产业领军人才、齐鲁文化名家、齐鲁文化英才及齐鲁文化之星等人才工程向文化科技方面倾斜。
附件:
任务分工表
附件:
任务分工表

(来源:山东省科技厅社发处)

